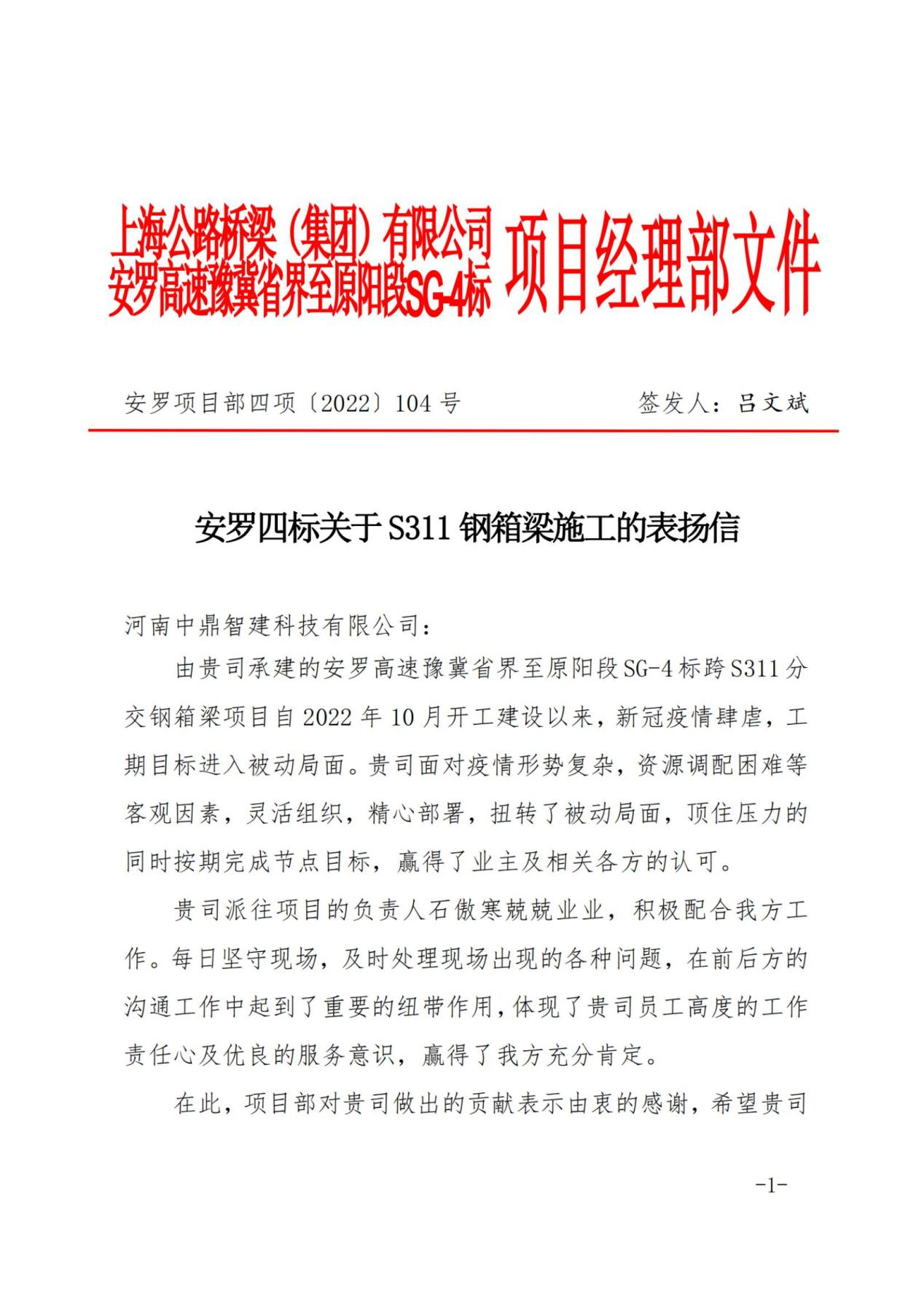
全力以赴,精准发力,做好年末项目收官服务保障 --河南中鼎智建科技有限公司收到安罗高速豫冀省界至原阳段4标钢箱梁项目、原郑1标梁寨枢纽钢箱梁和波形钢腹板项目总包单位表扬信
发布时间:2022.12.28浏览量:-
2022年12月27日,河南中鼎智建科技有限公司收到上海公路桥梁(集团)有限公司、中交第二航务工程局有限公司表扬信,对公司承建的安罗高速豫冀省界至原阳段4标跨S311分离式立交钢箱梁项目、原郑一标梁寨枢纽跨兰原高速钢箱梁及波形钢腹板项目提出表扬,两个总包单位分别对中鼎智建按期完成节点目标给予高度评价。
信中表示,中鼎智建在面对疫情形势复杂、资源调配困难等客观因素情况下,灵活组织,精心部署,扭转了不利局面,顶住压力的同时按期保质的完成项目节点目标,赢得了业主及各参建方的认可。同时对安罗四标项目负责人石傲寒,原郑一标项目负责人马佳、田开乐积极配合现场监督管理,及时有效处理问题的工作责任心及优良的服务意识给予充分肯定。
自安罗高速豫冀省界至原阳段4标钢箱梁项目、原郑一标梁寨枢纽钢箱梁及波形钢腹板项目启动生产及安装任务以来,中鼎智建始终牢固树立安全和质量底线意识,确保工期进度,打造高标准高品质工程。在后续工作中,中鼎智建将一如既往保持优良作风意识,圆满完成工程建设目标,塑造良好品牌形象。




统一身份认证中心